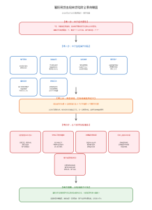
房贷置换经营贷,轻松省下十几万利息,这究竟是白捡的便宜还是精心布置的陷阱? 楠行 • 3天前 • 房贷栏目 楠行最近频繁接到襄阳本地资金中介打来的推销电话,对方在电话里热情洋溢:"哥,你襄城区那套房的按揭还在还吧?现在银行能做到年化百分之三出头的抵押贷款,一百万的贷款置换一下,能帮你省下十几万利息,要不要考虑一下?"这类话术极具诱惑力,让人不免心动。 算一笔粗账便知道中介为何敢夸下海口。早几年在襄阳樊城买房的业主,当时签下的商业按揭利率普遍还在百分之四点几的高位;如今若真能转换成百分之三点零几的经营贷,以贷款一百万、二十年期限来估算,粗略换算下来,利息差额确实能达到十万元以上。这笔账摆在眼前,任谁都要多看两眼。 但问题在于,中介口中所谓的"房贷置换",本质上置换的是经营贷。所谓经营贷,是商业银行面向小微企业主或个体工商户发放的、用于企业生产经营周转的抵押贷款。将原本应当流入实体经营的信贷资金挪用于偿还个人住房贷款,这种操作从根子上就违背了贷款合同约定,属于典型的违规挪用。 这一灰色生意之所以能够运转,其土壤在于当前市场上客观存在的利率剪刀差。近两年来,随着贷款市场报价利率持续走低,以及监管部门对小微企业融资成本的压降要求,襄阳市场上部分商业银行面向优质小微客户发放的经营贷利率已经卷至百分之三以下;而早几年购房者在楼市高位时期锁定的房贷利率,则普遍停留在百分之四点几的水平。正是这超过一百个基点的利差,催生出了中介口中所谓的"转贷"商机。 那么中介究竟如何帮业主完成这套操作?楠行以贷款一百万为例,向多位襄阳本地的资金中介悄悄打听了一番,对方均表示可以提供所谓的一条龙服务:先是拿着业主的房产资料、征信报告、银行流水到目标银行进行预审;预审通过后,中介帮业主搞定一张营业执照——市面上俗称"包装",费用约三千元,将普通购房者包装成经营者身份;随后借取一笔过桥资金用于结清原有按揭贷款,日息通常在千分之一左右,垫资周期取决于原贷款银行注销抵押登记的速度,快则三五天,慢则十天半个月;待房产解押完成后,再将房产抵押给另一家银行,申请一笔经营贷,用这笔新发放的经营贷资金归还过桥资金。 粗略算下来,在这一百万元的"转贷"过程中,业主需要承担的成本至少包括:营业执照包装费三千元、五天过桥资金利息约五千元、以及按照贷款额度收取的中介手续费约两万元。还没算上可能产生的评估费、公证费等杂项支出,综合成本轻易便超过了两万八千元。 更要命的是,经营贷的产品逻辑与房贷完全不同。经营贷的授信期限通常只有三到十年,且大多采用先息后本的还款方式——也就是说,在授信期内业主每月只需归还利息,到期后则需一次性归还全部本金。若到期时无法筹措到足额本金,便只能再次委托中介走一遍上述全套流程,重新申请续贷。彼时能否获批、利率几何,全是未知数。 将房贷违规置换成经营贷,究竟是馅饼还是陷阱?楠行请教了襄阳本地一家国有银行信贷部的负责人,对方坦言:严格意义上这根本不能叫"转贷",就是违规办理经营贷。早几年经营贷资金违规流入楼市就被监管部门严打过一轮,当时主要是充当购房首付;如今楼市行情趋于平淡,购房者想着如何省息,反倒又被资金中介钻了空子。 资金中介想赚服务费,买房人想省利息,那银行这边呢?银行是真的风控失守,还是在睁一只眼闭一只眼?楠行了解到,早在银保监会发布的相关通知中就已明确规定:银行必须书面向借款人提示违规将信贷资金用于购房的法律风险,签订贷款合同时需同步签署资金用途承诺函,一旦发现贷款被挪用于房地产领域,将立刻收回贷款并追究相应法律责任。然而在现实中,部分银行面对经营指标与合规要求之间的张力,确实存在尺度松动的空间——毕竟被包装过的"经营者"往往有着强烈的还款意愿,违约概率看似更低。但多位襄阳银行业内人士向楠行透露,各银行内部风控尺度并不统一,一旦违规转贷被大面积曝光或引起监管部门的重点关注,涉事银行必将被推至风口浪尖,随之而来的便是全线收紧与 retroactive 排查。 花一笔额外的费用,就能省下十几万甚至几十万的利息,这样的买卖你心动吗?楠行专门咨询了湖北几位长期代理银行诉讼案件的律师,将其中隐藏的风险点梳理清楚,供各位参考。 首当其冲的风险在于过桥资金的"时间差"陷阱。业主需要先借用过桥资金结清原有按揭,才能重新申请经营贷;而新贷款的审批尺度、规则变动以及业主自身的征信状况,都可能影响最终批复结果。如果新贷款未能获批,业主不仅背负上了高息的过桥债务,还可能与垫资方陷入债务纠纷。楠行了解到的一个真实案例便是:中介协助过桥结清房贷后,银行经营贷因借款人资质不符未能通过,导致业主极为被动,险些被垫资方起诉查封房产。 其次,通过中介"包装"出来的营业执照和空壳公司,会给业主带来潜在的连带责任风险。即便只是名义上持股,一旦该公司在经营过程中产生债务纠纷或卷入诉讼,名义股东仍有可能被追究相应法律责任,可谓"人在家中坐,锅从天上来"。 再者,通过伪造流水、虚构经营场景、制作虚假证照来申请经营贷,这种行为已经涉嫌骗取银行贷款。湖北银保监局此前已多次发布风险提示,明确指出此类行为情节严重时可被依法追究刑事责任。银行一旦发现贷款申请资料造假,不仅贷款会被收回,借款人还可能面临牢狱之灾。 此外,经营贷的利率并非一成不变。由于其贷款周期较短,通常为三到五年,到期后银行会根据当时的市场利率、借款人资质以及监管政策重新定价。若遇利率上行周期,续贷时的融资成本可能大幅攀升,原本想省下的利息反而变成了更高的综合成本。 最为致命的风险,莫过于银行抽贷与征信崩塌。银保监会消费者权益保护局早已三令五申严禁经营贷违规流入房地产领域。一旦被监管部门抽查发现资金违规流入楼市,银行通常会要求借款人立即一次性还清全部贷款本息,并上报征信系统。若借款人无法及时筹措资金,被抵押的房产将面临被银行通过司法程序拍卖处置的风险——届时不仅房子保不住,个人征信也会留下终身污点,得不偿失。 综合以上种种,楠行把这条链条上的每一个暗坑和雷区都梳理清楚了。眼下襄阳首套房商业贷款利率已降至百分之三点零五左右,与经营贷之间的利差空间正在急剧收窄,违规转贷的所谓"收益"早已大打折扣。 最后楠行想说:走偏门省下的那点钱,还不够填违规的坑。合规的底线,咱普通人最好别碰。 三个简明扼要的文章标题: 襄阳房贷转贷陷阱揭秘 违规转贷省了利息赔了房 经营贷置换房贷风险警示 原创文章,作者:楠行,如若转载,请注明出处:https://www.xiangyc.com/p/89 赞 (0) 楠行 0 生成海报 襄阳税贷中介生死劫税票贷退潮谁主沉浮 上一篇 3天前 襄阳中小文旅企业迎福音 下一篇 2天前 相关推荐 房贷栏目 襄阳楼市企稳才是银行涉房风险化解的根本出路 房地产市场止跌回稳,是银行业涉房资产质量压力缓解的核心前提。 银行对房地产业的信贷投放力度正在持续加大。央行数据显示,二零二五年末房地产开发贷款余额已突破十四万亿元大关,全年新增规… 5天前 房贷栏目 2026年襄阳房贷合同签署关键节点详解 各位襄阳的购房者朋友,我是楠行。今天是2026年4月21日,在这个春意正浓的周二,我想和大家聊聊公积金贷款合同面签这件“大事”。很多人觉得走到这一步就万事大吉了,其实不然,合同的签… 10小时前 房贷栏目 重磅!银行贷款利率再迎下调潮,房贷、经营贷都省大钱,这些细节别漏了 最近银行圈最大的热点,莫过于贷款利率的持续下调!从房贷到经营贷、消费贷,利率全面走低,5年期以上LPR稳定在3.5%的低位,不少银行更是跟进加码优惠,无论是刚需买房族、小微企业主,… 2026年4月14日 房贷栏目 湖北省税务局最新明确!襄阳二手房交易个税核定征收标准出炉 来源:国家税务总局湖北省税务局 为精准落实国家关于促进房地产市场平稳健康发展的税收新政,结合我省实际情况,现就个人住房转让所得征收个人所得税相关事项作出明确。 根据《国家税务总局关… 5天前 房企融资链条全面打通 楠哥今天和大家聊聊2024年初央行和金融监管总局发的那份重磅文件,就是关于金融怎么支持住房租赁市场发展的那档子事儿。这份文件在征求意见快一年后才正式落地,里头门道不少,楠哥给襄阳的… 房贷栏目 6天前 房贷栏目 襄阳房产抵押贷款避坑指南:2026年最新合规实操与放款技巧 恭喜你,襄阳的读者,发现了这篇宝藏文章,可能是你近期解决资金难题最值得信赖的参考。我是楠行,一个在襄阳本地深耕金融领域多年的老兵。 如果你正打算办理房产抵押贷款,请暂时放下手头的焦… 11小时前 房贷栏目 襄阳首套房利率史低,置业窗口期开启 目前襄阳首套房贷款利率已降至历史低位,公积金贷款利率更是低至百分之三点一,对于刚需首套房买家而言,二零二六年上半年是难得的上车时机。 打算近期置业的购房者,今年以来襄阳房贷政策有了… 5天前 房贷栏目 抵押房产仍会被执行,公证不过户等于白做 楠哥在襄阳做贷款这些年,经常碰到客户拿着房产证来问同一个问题,房子已经抵押给银行或者私人了,法院还能不能强制执行。网上有位朋友留言问了一大段,但核心要害都没说到点子上,楠哥只能凭经… 3天前 房贷栏目 2026襄阳房产抵押全攻略:按揭房想变现,选“二押”还是“结清再贷”最划算? 昨天在后台复盘数据时,发现不少襄阳的小伙伴都在纠结同一个痛点:“楠行,我房子还在还按揭,手里没余钱,这房子还能拿去做抵押贷吗?”这确实是很多襄阳房主面临的现实困境。今天咱们不整虚的… 10小时前 发表回复 请登录后评论...登录后才能评论 提交